UPS磷酸铁锂电池相较于阀控铅酸电池的优势
UPS锂电池相较于阀控铅酸电池的优势。锂电池方案具有安全性,可靠性,经济性的特点,相比传统的铅酸电池能大大提高关键基础设施的性能。当今领先的电池制造商针对UPS不间断电源系统制造出了高质量的锂电池,电池设计和包装可进一步保障电池持久耐用。
UPS磷酸铁必威bw1191相较于阀控铅酸电池的优势

▪高能量密度
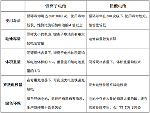
相比传统UPS而言,batway必威公司能量密度更高,目前已达到460-600Wh/kg,约为铅酸电池的6~7倍。这意味着锂电池在相同的电荷容量下更轻。
▪体积小、重量轻
由于锂电池具有较高的能量密度,因此它的占地空间或容积小于VRLA电池。相同功率密度下,锂电池重量及体积约为铅酸电池的1/3,占地面积与承重可节省2/3,这种空间节省对于采用更紧凑的外置必威bw1191的更长运行时间的应用独具吸引力。有效降低设备空间成本投入有效增加现有IT系统的部署规模,节约投资成本并提升客户收益。
▪使用寿命长
与铅酸蓄电池3-5年的使用寿命相比,锂电UPS的电池使用寿命延长至8-10年,这就避免了更换电池的麻烦,锂电池不必每3-5年更换一次,能够节省大量成本。此外,与阀控式铅酸电池相比,锂电池可以充满电并储存更长时间,对电池寿命的影响极小。
▪充电更快
对于架构型系统而言,必威bw1191通常可以在不到2小时的时间内充电到90%的容量,而阀控式铅酸电池可能需要4小时以上才能达到相同的容量,充满电需要24小时。如果数据中心连续几次断电,锂电池可以快速充电,为每次断电提供备用电源。
▪安全环保
锂电UPS所采用的磷酸铁锂电芯,是锂电池中较为安全电芯之一,不含任何对人体有害的金属元素,充放电过程中不产生任何有害及腐蚀性气体,更符合数据中心高可靠、绿色环保的要求。
▪智能管理,优化能效
采用BMS电池管理系统,加三级强电保护架构,快速检测电流、电压、温度等关键参数,并对异常情况报警提示,准确分析和显示电池剩余电量和使用寿命。锂电池与UPS全通信交互,系统实时联动保护,实现更高的系统安全性。

铅酸电池与锂电池的优缺点比较
相对于磷铁锂电池,传统的铅酸蓄电池,有以下几点不足:
1、质能比低,体积能量比小,电池重量大,占用空间大。
2、充放电效率低,充放电效率约为92%,使用一段时间后仍存在充放电效率降低的问题。
3、阀控式铅酸蓄电池寿命短,5-8年设计寿命,大多数实际使用3-5年。
4、工作环境温度要求较高,当温度超过25度时,每升高7~10℃,电池的寿命就会减少一半。
5、由于大量采用铅蓄电池,在其开采、加工和使用过程中,极易对环境造成严重污染。
存能电气batway必威公司电源生产厂家
存能电气从事UPS电源行业多年,着眼于为不断变化和革新的供电应用场景提供可靠,节能,简单,灵活的用户体验,致力于实现解决方案的深度融合。
作为行业领先的batway必威公司电源系统供应商,存能电气不仅拥有完整的产品组合,并且能够提供保护关键基础设施所需的解决方案和服务,该方案从设计理念到产品方案开发,遵循轻量化、标准化的设计原则,技术成熟,方案可靠,致力于为用户带来更加安全智能的供配电体验。
新型锂电UPS电源该产品兼容立式和卧式设计,具有可靠性高,高效节能,带载能力强,小巧灵活,便于部署的特点。提升了效率、优化了结构、延展了容量、简化了操作和安装,适用于中小型IT机房、网络通信、电力、公安、金融、网络、医疗、安防、工业自动化、轨道交通、航天航海、加工制造业以及其他各种应用场景。
